近日,广东省卫健委发布了《关于印发〈广东省基础临床检验项目医嘱组套专家建议(2026年版)〉》的通知(以下简称《通知》),旨在巩固重复检查检验及违规收费问题集中整治成果,加强医疗机构检验项目医嘱组套规范化管理。
《通知》共包含39 个基础临床检验医嘱组套,并给医疗机构提出三个硬性要求:
①医嘱组套并非最小开具单元,所有检验项目必须可单独开具;
②医嘱系统需具备组套自动查重和提醒功能;
③严禁无指征使用组套、杜绝过度检查,需严格符合临床指征。
此外,考虑到各地区、各医疗机构患者人群与病种不同,结合国家慢病防控、肿瘤早筛等需求,允许各地各医疗机构根据本地、本机构人群特点、临床需求、专科特色,经组织医疗机构的医务、医保、临床和检验等专家充分论证后,补充完善建立本地或本机构的检验项目组套,形成“39+X”的检验项目医嘱组套格局。
以下项目组套详细信息:
各地检验项目组套建议一览
1、江西




2、内蒙古

3、湖北省


4、山东省





5、广西









6、浙江
2025年6月,浙江省卫生健康委率先发布关于征求进一步加强医疗机构临床检查检验管理的通知(征求意见稿)意见的函。在“最少够用、动态管理”原则下,浙江省要求医保服务项目中的套餐可保留,其他套餐“应拆尽拆”。自设检验组套需依据临床诊疗指南等结合实际科学设计,不含必要性不强或重复项目,放射检查原则上不设套餐。

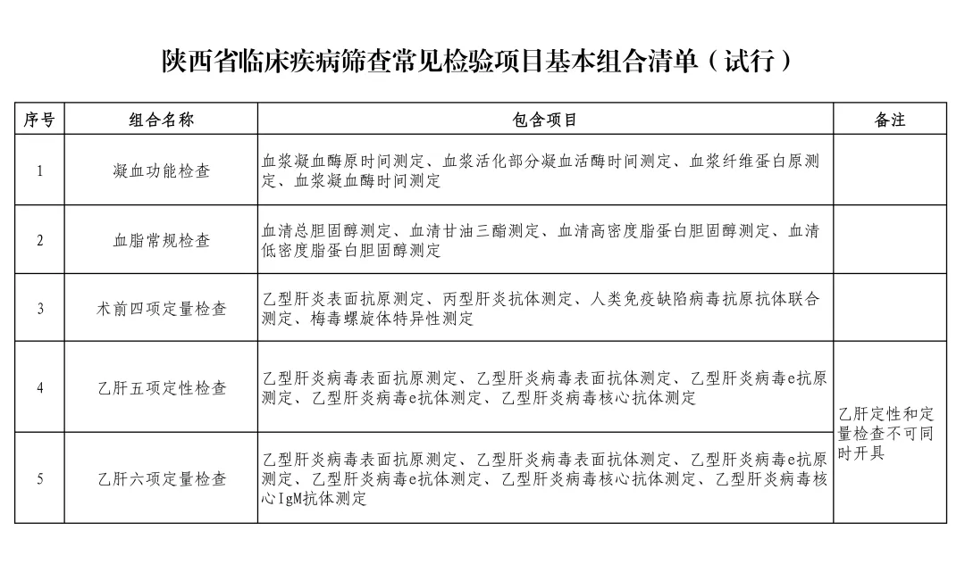
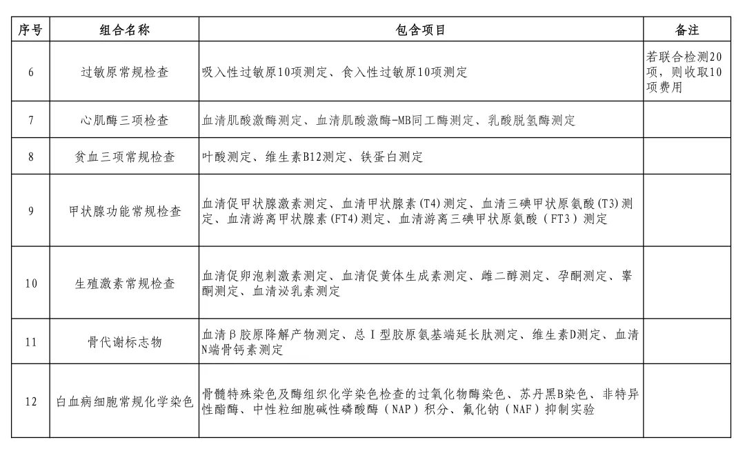
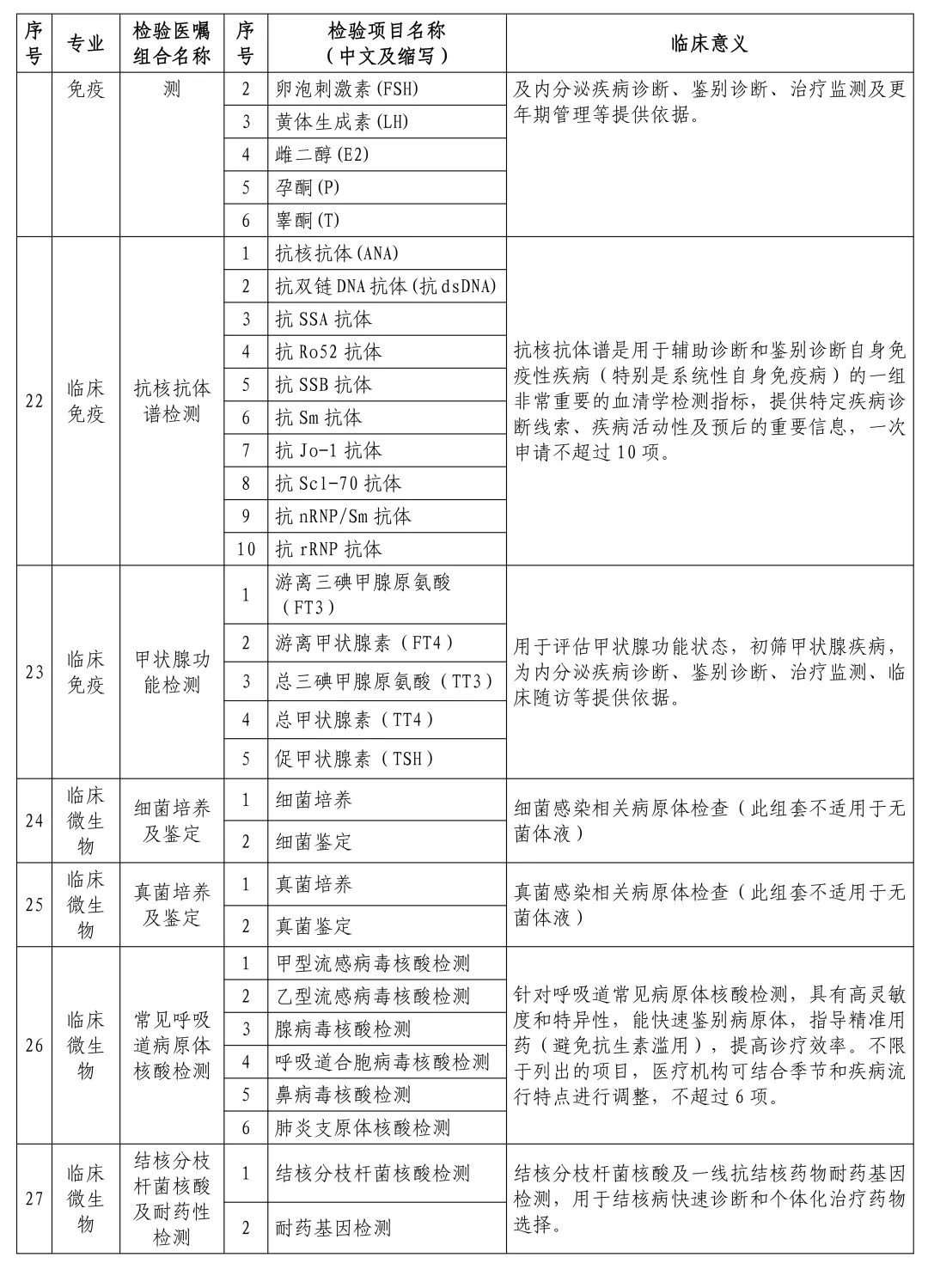
7、陕西


8、北京




9、江苏省
《江苏省检验组套专家建议(征求意见稿)》中则包含了48项检验组套建议,内容更加丰富、全面,针对性也更强。其中,针对儿童血培养、女性生殖系统肿瘤标志物检测等特殊临床场景与需求,均专门设置了专属组套,进一步贴合不同人群、不同病症的诊疗适配性。




