质谱技术落地临床应用的最大挑战之一是自动化程度低,人工操作耗时、费力且同质化程度低。罗氏诊断历经10年,成功研发全自动高效液相色谱串联质谱检测系统cobas® pro i601,并在全球范围内开展医疗器械注册,目前欧洲CE IVDR注册、美国FDA注册均已进入临床试验阶段,相应注册工作也已在中国开始,目前进展顺利。
2024年7月中,在北京市医疗器械检测所完成设备安装,并于9月初进入仪器注册检流程;
2024年8月底,在北京协和医院完成设备安装调试工作;
2024年9月19日,项目PI北京协和医院邱玲教授牵头召开了该仪器中国区注册临床试验方案讨论会,多个中心专家深入讨论、各抒己见,完善了仪器和相关试剂的注册临床方案;
2024年10月2日,北京协和医院张抒扬院长亲临实验室指导,并指示做好国内首台套产品注册,推进创新技术快速落地;
2024年10月中,开启注册前临床探索性研究;截止2024年11月,已完成100余例标本的检测,临床前多中心参考区间研究已完成部分标本采集工作。作为国内同类型首台套产品的注册临床研究,项目受到了北京协和医院多个部门的热情指导和帮助,确保了项目的顺利实施。研究团队也将秉持北京协和医院一贯的科学、严谨、公正的精神开展临床研究,大力推进创新质谱产品快速落地临床,助力疑难罕见病和重大慢病精准诊疗,服务更广大患者人群;同时,先进技术、装备的应用和高水平临床研究的开展,也将为学科发展插上翅膀。
中国首台全自动高效液相色谱串联质谱检测系统cobas® pro i601注册临床研究方案讨论会
cobas®pro i601全自动质谱仪在北京协和医院开机
培训及样本测定
北京协和医院质谱平台简介
北京协和医院检验科始终以临床需求为导向,致力于新技术的方法开发和应用,利用前沿技术造福患者。2012年,依托国家临床重点专科建设项目,检验科购入第一台液相色谱串联质谱仪,历经10余年发展,在临床服务、科技创新、学科建设、人才培养、技术推广等方面发挥了引领示范作用,助力了质谱技术走进临床,服务患者。
设备配置
目前质谱平台配备有十余台不同类型的质谱仪器,包括6台液相串联三重四级杆质谱、3台电感耦合等离子体质谱、2台液相串联高分辨质谱和质谱成像等设备。始终关注最前沿的质谱技术,以发展的眼光配置仪器,满足包括无机元素、小分子、多肽、蛋白的等不同类型待测物的临床检测需求,并积极探索空间质谱技术在临床的应用及转化。
人才培养
目前质谱平台有8名在职技术人员;依托该技术平台先后培养硕士研究生4人,博士研究生3人,博士后2人;连续六届举办国家继续教育项目—液相色谱串联质谱技术在疑难、罕见病精准诊断、生物标志物标准化、转化中的应用研讨会,培训上万名临床质谱技术人员;在国内首次开设面向临床检验诊断学研究生的质谱课程—《色谱质谱在临床检验中的应用及新进展》。此外,每年为来自全国各个医院的多批进修生提供相关技术培训及实践平台,对于质谱技术在临床的推广和应用发挥了积极的引领作用。
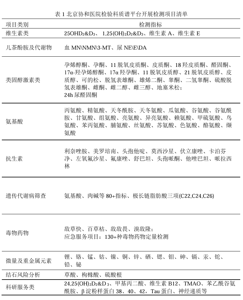
检测项目
目前已在临床开展100余个定量检测项目,已测定临床样本10万余例。对嗜铬细胞瘤及副神经节瘤、原发性醛固酮增多症、先天性肾上腺皮质增生、肾上腺脑白质营养不良、肝豆状核变性等疾病的诊断、鉴别诊断及治疗监测提供了重要帮助。同时可应急开展超过3000种未知毒物药物筛查,和超过130+种毒物药物的准确定量。
科研成果
目前基于该平台,以临床需求为导向,重点关注“无法测”、“测不准”、“通量低”的难题,在质谱方法开发、自动化前处理系统研发等方面进行了大量的科研及临床转化工作。目前已在Clinical Chemistry、Analytical Chemistry、Clinical Chemistry and
Laboratory Medicine、Clinica
Chimica Acta、Journal of
Chromatography A、Journal of
Chromatography B、中华检验医学等检验医学和分析化学领域有影响力的期刊发表32篇质谱方法开发的文章(SCI 22篇)、36篇基于质谱技术的应用类文章(SCI 22篇),申请专利10余项,已获授权专利6项,专利转化2项,基于质谱技术的临床应用推广获得北京市科技进步二等奖。
质谱平台团队成员


